Rising fuel costs are a constant for American drivers, but paying the "sticker price" at the pump is often unnecessary. By understanding the market and leveraging technology, the average driver can save anywhere from $300 to $800 annually. This guide breaks down the most effective strategies for 2026.
How Gas Prices Work in the U.S.
What Really Affects Gas Prices
Understanding the "why" behind price fluctuations helps you predict when to fill up and avoid overpaying.
-
The Crude Oil Benchmark: Crude oil is a global commodity. Prices at your local pump are heavily dictated by the Brent and WTI (West Texas Intermediate) benchmarks. In 2026, geopolitical shifts and OPEC+ production quotas remain the primary drivers, accounting for roughly 52% of the retail price.
-
Refinery "Crack Spreads": This is the difference between the price of crude oil and the petroleum products extracted from it. Refinery maintenance—often called "turnaround season"—typically occurs in February and March, leading to reduced supply and the infamous "Spring Spike."
-
The Hidden Cost of Logistics: Distribution and marketing add another $0.20 to $0.40 per gallon. Stations located further from major pipelines or ports (like those in the Mountain West) often face higher transport costs, which are passed on to you.
-
State and Local Taxes: This is the biggest variable within the U.S. While the federal tax is a flat $0.184 per gallon, state taxes create a massive delta. As of 2026:
-
High-Tax States: California, Illinois, and Pennsylvania (often exceeding $0.60/gal in combined state levies).
-
Low-Tax States: Alaska, Mississippi, and Missouri (often below $0.25/gal).
-
-
Hyper-Local Competition: You may notice two stations across the street with a $0.20 price difference. This is often due to "zone pricing," where oil companies charge different wholesale prices based on a station's specific traffic volume and local competition levels.
Regular vs. Premium Gas — What You Actually Need
One of the easiest ways to save $10 per week is simply stopping the "Premium" habit if your car doesn't require it.
-
Octane is Not Power: Octane ratings (87, 89, 91/93) measure the fuel's resistance to "knocking" or "pinging"—a phenomenon where gas ignites prematurely in the engine. It is not a measure of energy content or quality.
-
The 80% Rule: Approximately 80% of vehicles in the U.S. are built for 87-octane (Regular). Using 91 or 93 in these engines provides zero benefit in terms of MPG, horsepower, or engine cleanliness.
-
Deciphering Your Manual:
-
"Required": Common in high-performance or turbocharged engines (e.g., BMW, Audi, certain Ford EcoBoost models). Using Regular here can trigger engine sensors to retard timing, significantly reducing power and potentially causing long-term damage.
-
"Recommended": The engine can safely run on Regular, but it was optimized for Premium. You might lose 3-5% of your maximum horsepower, but for daily commuting, Regular is perfectly fine.
-
-
The Modern Price Gap: In the past, the gap between Regular and Premium was a consistent $0.20. In 2026, that gap has widened to nearly $1.00 in some markets. For a driver filling up 50 gallons a month, switching from "unnecessary" Premium to Regular saves $600 per year.'

Where to Buy the Cheapest Gas
Finding the lowest price requires a mix of location strategy and membership leverage. In most U.S. neighborhoods, prices can fluctuate by as much as $0.50 within a 3-mile radius.
① Warehouse Club Gas Stations (Costco, Sam’s Club, BJ’s)
Warehouse clubs are consistently the price leaders in the U.S. market, often using gas as a "loss leader" to drive foot traffic into their stores.
-
The Discount Advantage: On average, these clubs offer gas at $0.10 to $0.35 cheaper than the nearest "Big Oil" station. In high-cost states like California or Washington, this delta can sometimes reach $0.50.
-
The ROI Calculation: If you drive 12,000 miles a year at 25 MPG, you consume 480 gallons. A $0.25/gal savings equals $120. Even after subtracting a basic $60 Costco/Sam’s membership, you are net positive by $60 annually—and that's before accounting for grocery savings.
-
Operational Nuances:
-
Wait Times: Avoid 10 AM – 2 PM on weekends. The best time to fill up is often right when they open (usually 6 AM) or 30 minutes before closing.
-
Top Tier Certification: Both Costco (Kirkland Signature) and many Sam's Club locations are TOP TIER™ certified, ensuring high detergent levels for engine health.
-
Payment Limits: Most require a Visa card (Costco) or their own store-branded credit card to maximize rewards.
-
② Budget Gas Stations (ARCO, Murphy USA) vs. Major Brands
Is "cheap gas" bad for your car? The short answer is no, provided you understand the additive landscape.
-
ARCO & Cash Incentives: ARCO is the king of the "Cash/Debit" discount. By refusing to pay high credit card processing fees, they pass a $0.10+ per gallon saving to you. Importantly, they are TOP TIER™ certified.
-
Murphy USA & Walmart Integration: Strategically placed near Walmarts, Murphy USA relies on extreme volume. They often have some of the lowest "unbranded" prices in the South and Midwest.
-
The "Gas War" Phenomenon: Always look for intersections where a budget station (like QuikTrip or Wawa) sits across from a major brand (like Shell). The major brand is often forced to drop its price to remain competitive, allowing you to get "Premium" brand gas at "Budget" prices.
-
Major Brand Premiums: You are often paying for convenience (easy highway access), amenities (cleaner bathrooms, better food), and lighting/safety. If you are on a long road trip, the $0.10 premium might be worth the safety of a well-lit Mobil station over a dimly lit unbranded one.
③ Brand Gas Station loyalty Programs
If you must use a brand-name station due to location, never pay the listed price. Modern loyalty programs are essentially mandatory to avoid a "non-member tax."
Sticking to one specific gas station brand then you can combine it with fuel rewards programs and cashback apps, it's definitely worthwhile.
|
Brand |
Rewards Program |
Discount Mechanism |
Pros |
Ideal For |
|---|---|---|---|---|
|
Shell |
Fuel Rewards® |
$0.05/gal baseline; up to $0.10+ for Gold Status. Can be combined with credit card cashback and supermarket fuel points (such as Kroger) |
Best integration with shopping (T-Mobile Tuesdays, etc.). |
Tech-savvy users who stack rewards. |
|
Chevron / Texaco |
Chevron Texaco Rewards |
Earn points (1 pt/$1) to redeem for $0.05 - $0.50 off/gal. |
High-quality Techron® fuel; simple app interface. |
Drivers prioritizing engine cleanliness & longevity. |
|
BP / Amoco |
BPme Rewards |
$0.05/gal savings on every fill-up with app use. You can save even more by combining this with a BPme Credit Card. |
Easy to use; partnership with United Airlines (Miles). |
Frequent flyers and commuters wanting simplicity. |
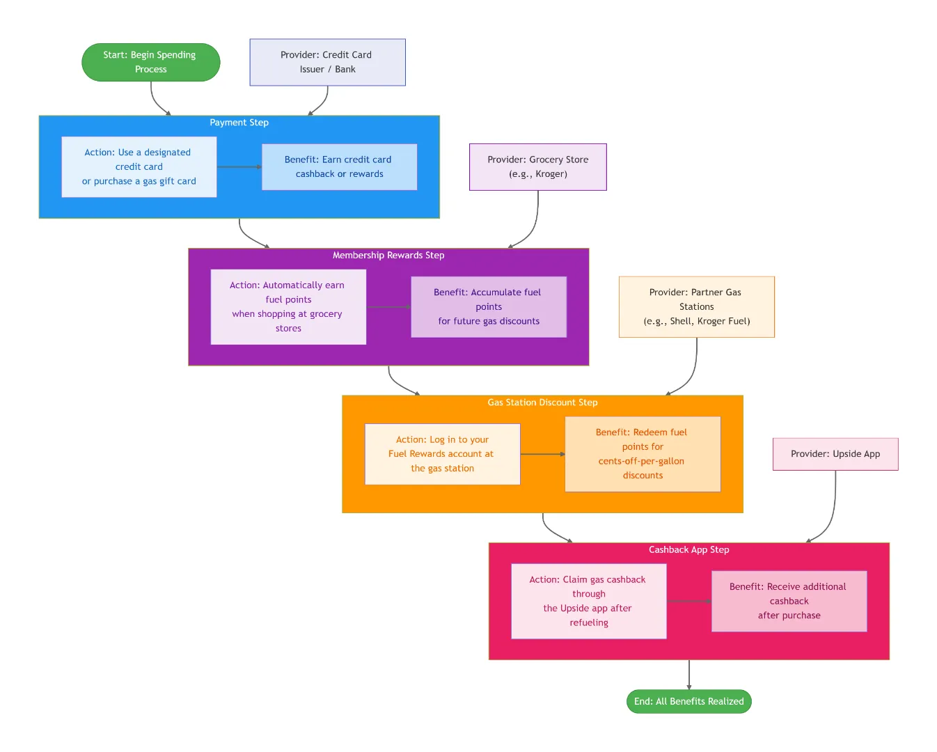
How to maximize gas saving: credit card (such as Citi Custom Cash, Costco Visa & more) + gas station loyalty program + cashback app. Scoll down for more details.
-
The Baseline: Most programs offer an instant $0.05/gallon discount just for joining.
-
App Integration: Using the brand's app often unlocks "status" rewards or limited-time offers.
-
Expiration: Be wary—earned "cents-off" rewards often expire within 30 days.

👆 Shell Fuel Rewards program new members offer
Apps That Help You Save on Gas
In 2026, technology is the single most effective tool for price transparency. Using the right combination of apps can strip away the "information asymmetry" that gas stations rely on to keep prices high.
Gas Price Comparison Apps
Information is power. GasBuddy remains the gold standard for real-time market data, but others are catching up.

-
GasBuddy’s Deep Features: Beyond simple price listings, GasBuddy offers a "Price Hike Alert" that notifies you when local prices are expected to rise within 24 hours. Their optional "Pay with GasBuddy" card can offer an additional $0.02–$0.25 off per gallon by linking directly to your checking account.
-
The Cash vs. Credit Trap: One of the most critical uses for these apps is verifying payment methods. In states like New York or California, the "Credit" price can be up to $0.20 higher than the "Cash" price. Apps allow you to filter for the best price based on how you plan to pay.
-
Mapping Integration (Google Maps, Apple Maps, Waze): While these apps are primarily for navigation, their fuel data has become highly reliable.
Cashback Apps for Gas Purchases
Upside (formerly GetUpside) has revolutionized gas savings by creating a "rebate" model that works alongside station loyalty programs.

-
How the Rebate Works: Unlike loyalty points, Upside gives you actual cash back. You "claim" an offer for a specific station in the app, fill up, and pay with a linked credit or debit card. The app verifies the transaction through the station’s merchant records.
-
The Earnings Potential: Typical cashback ranges from $0.05 to $0.25 per gallon. If you drive a truck with a 30-gallon tank, a single "claimed" offer can put $7.50 back in your pocket.
-
Stacking Logic: Upside is unique because it often works even if you are already using a 5% cashback credit card, effectively allowing you to "double dip" on savings. However, always review your credit card's terms and conditions, as some issuers may technically prohibit stacking rewards with third-party rebate apps. While this "double dip" strategy currently works for most major cards, it is a best practice to periodically verify your statements to ensure both the app rebate and credit card cashback are being applied correctly.
Grocery Stores and Retailer Fuel Rewards
Grocery store fuel programs are arguably the most powerful way for families to save because they allow you to subsidize fuel costs through essential spending on food and household goods.
How Fuel Points Programs Work: The Mechanics
-
Earning Logic: Generally, $1 spent on groceries = 1 Fuel Point.
-
The "Gift Card Hack": This is the ultimate insider move. Most grocery stores offer 2x points on third-party gift cards (Amazon, Netflix, Starbucks, etc.) year-round, and frequently run 4x points events.


Image from Kroger, Copyright by original author-
Example: Buy a $250 Amazon gift card during a 4x event. You earn 1,000 points instantly, which translates to $1.00 off per gallon. You haven't spent any "extra" money—you've simply pre-paid for your Amazon purchases.
-
-
Prescription Bonuses: Filling prescriptions at the store pharmacy can earn a flat 25–75 points per script, providing a consistent "base" of rewards.
-
Redemption Rules & Limits: * The 100-Point Threshold: Points are almost always redeemed in 100-point increments (100 pts = $0.10 off).
-
Gallon Caps: Discounts are typically capped at 35 gallons (Kroger) or 25 gallons (Safeway/Albertsons) per transaction. To maximize value, fill your tank when it is near empty.
-
Expiration: Points earned in a given month typically expire at the end of the following month.
-
Major Grocery and Retail Fuel Rewards Programs in 2026
|
Feature |
|||
|---|---|---|---|
|
Membership Type |
Free Loyalty Program |
Free Loyalty Program |
Paid Subscription ($98/yr) |
|
Basic Rule |
$1 Spend = 1 Point |
$1 Spend = 1 Point |
$1 Spend = 1 Point |
|
Gift Card Bonus |
2x Standard (4x during events) |
2x Standard (4x during events) |
2x Standard (4x during events) |
|
Pharmacy Bonus |
25-50 pts per Prescription |
50 pts per Prescription |
N/A |
|
Redemption Threshold |
100 Points = $0.10 Off/Gal |
100 Points = $0.10 Off/Gal |
100 Points = $0.10 Off/Gal |
|
Max Discount |
$1.00 Off/Gal (at partners) |
$1.00 Off/Gal (per transaction) |
$1.00 Off/Gal (per transaction) |
|
Gallon Limit |
35 Gallons per fill-up |
25 Gallons per fill-up |
No stated gallon limit |
|
Monthly Limit |
Up to 1,000 pts per fill-up |
Varies by Reward Tier |
Varies by Reward Tier |
|
Expiration |
End of following month |
End of following month |
End of following month |
|
Partner Stations |
Kroger Fuel, Shell, Turkey Hill |
Safeway Fuel, Chevron, Texaco |
Albertsons Fuel, Chevron, Texaco |
|
Paid Upgrade |
Boost Membership (2x pts) |
FreshPass (select perks) |
FreshPass (select perks) |
|
Est. Annual Savings |
$250 - $600 (w/ GC Hack) |
$150 - $400 |
$48 - $100 |
-
Kroger (and affiliates like Ralphs, Fred Meyer, Fry’s):
-
Network: Redeemable at Kroger Fuel Centers and thousands of Shell stations.
-
Max Discount: Up to $1.00 off at Shell; sometimes more at Kroger-owned centers.
-
-
Safeway / Albertsons (for U™ Program):
-
Network: Partnerships with Chevron and Texaco.
-
-
Walmart+ (The Convenience Leader):
-
Membership: Requires Walmart+ ($98/year or $12.95/month).
-
The Perk: An instant, flat $0.10 discount at over 14,000 locations, including Exxon, Mobil, Walmart, and Murphy USA stations.
-
Credit Cards and Fuel Rewards Strategies
Choosing the right credit card is the final layer of a professional gas-saving strategy. In 2026, the landscape has split between cards with high flat-rate cashback and those that require strategic "merchant offer" activations.
Best Credit Cards for Gas Cashback: The Tier System (Sorted by Est. Annual Savings)
Based on $3,000 annual gas spending.
|
Credit Card |
Gas Rewards Rate |
Annual Fee |
Est. Annual Savings |
Kroger Gift Card Stack |
Best For |
|---|---|---|---|---|---|
|
Citi Custom Cash® |
5% (on top category) |
$0 |
$150 |
High: Earns 5% on Gift Card purchases at supermarkets. |
The Low-Maintenance Saver: Best for those who want the highest flat cashback without a membership. |
|
Sam's Club Mastercard® |
5% (first $6,000) |
$0* |
$150 |
Low: Gas rewards limited to pump; no bonus for GCs. |
Sam's Club Loyalists: Unbeatable rate if you already shop at Sam's Club. |
|
Costco Anywhere Visa® |
5% (at Costco) / 4% (else) |
$0* |
$120 - $150 |
Low: 1% on groceries; not ideal for GC points. |
Costco Members: Best all-around card for global gas travel and Costco ecosystem. |
|
Shell Fuel Rewards Mastercard |
$0.10/gal (minimum) |
$0 |
$85 - $120 |
Elite: Designed to stack with loyalty points directly. |
Brand Loyalists: Perfect for those who exclusively use Shell and want instant pump price drops. |
|
Blue Cash Preferred® (Amex) |
3% (Gas) |
$95* |
-$5 (Gas Only) |
Max: Use 6% Grocery rate to buy GCs for gas. |
The Gift Card Hacker: Best for maximizing fuel points via the 6% grocery rate. |
*Blue Cash Preferred has $0 intro fee first year; Warehouse cards require paid membership.
The 2026 "Bank Offer" Strategy: Major banks (Chase, Amex, BofA) now include "Merchant Offers" in their mobile apps. Always check for "10% back at Chevron" or "$5 off $30 at Exxon" before fueling. These can be stacked on top of the card's base cashback rate.
Gas Cards vs. General Cashback Credit Cards
-
Brand-Specific "Proprietary" Cards: (e.g., Shell Card, ExxonMobil Smart Card)
-
Pros: Usually offer a flat $0.10–$0.30 off per gallon instantly at the pump.
-
Cons: The discount is often a "cents-off" model rather than a percentage. As gas prices rise, a percentage-based card (like 5% back) often becomes more valuable than a flat $0.10 discount.
-
-
General Rewards Cards:
-
Pros: 3-5% cashback applies to any station (unbranded, ARCO, Costco, Shell), allowing you to always chase the lowest base price.
-
Cons: Savings are typically realized as a statement credit later in the month rather than an instant price drop.
-
Strategic Selection: The "Caps and Limits" Warning
In 2026, many cards have introduced annual caps (e.g., 5% back limited to the first $6,000 of spend). If you commute heavily or drive for a living, you may need to carry two gas-focused cards to ensure you don't drop down to a 1% "baseline" rate mid-year.
How to Stack Gas Savings for Maximum Value
Stacking is the art of layering multiple independent discount sources on a single transaction.
The Professional "Triple-Layer" Stack - Fuel Points + Upside App Cash Back + Credit Card Cash Back

Example:
①Buy $500 Amazon Gift Card via Citi Custom Cash credit card at Kroger → earn 2x Fuel Points → get 1000 Fuel Points ($500 x 2 points/$1)→ redeem $1/gallon discount
②Earn 5% cash back due to $500 gift card purchase via Citi credit card = $25 cash back
③Redeem 1000 fuel points at Kroger Fuel / Shell → buy 35 gallons → save $1/gallon, so totally $35 savings
④Use Upside App to earn gas purchase cash back, 25¢ × 35 gallons = $8.75
Savings = $35 + $25 + $8.75 = $68.75
Gas Station Gift Card + Fuel Rewards
Supermarket/Mall Gift Card Rebates: Purchase Shell or ExxonMobil brand gift cards at supermarkets like Kroger or Safeway, and this purchase will trigger double supermarket fuel points (such as Kroger/Safeway fuel points).
When using this gift card to refuel at the corresponding gas station, you can still swipe your Fuel Rewards membership card. Since you are paying with a gift card, the gas station treats it as a cash transaction (or a non-credit card transaction), allowing you to still enjoy Fuel Rewards membership discounts. This perfectly combines the benefits of both gift cards and fuel rewards.
Example:
Assuming gasoline prices are $4 per gallon and the car has a 15-gallon fuel tank,
①Purchase $25 Shell Gift Card during Kroger/Safeway 4X points event → $250 x 4 = 1000 fuel points → $1/gallon discount
②Use a gift card to pay for fuel at Shell and swipe your Shell Fuel Rewards membership card (assuming you have Gold Status, which provides a base discount of $0.05/gallon) to receive a total discount of: $1.00 (fuel points) + $0.05 (Fuel Rewards) = $1.05/gallon
③Filling the tank completely (15 gallons) results in a total saving of: 15 gallons x $1.05/gallon = $15.75, and the actual fuel price is: $4.00 - $1.05 = $2.95/gallon.
Tip: Gas station gift cards are easily subject to fraudulent use; therefore, it is not recommended to purchase them in large quantities or for high amounts.
Advanced "Quad-Stack" Techniques (2026 Insider Tips)
-
T-Mobile Tuesdays + Shell: T-Mobile customers frequently receive a unique code for an extra $0.10–$0.25 off/gal at Shell every week.
Note that you must open the T-Mobile Life app every Tuesday to claim the code, as the offer typically expires by Wednesday morning.
-
Gift Card Arbitrage: Buy fuel-eligible gift cards with a grocery-category cashback card to maximize points and cash rewards simultaneously.
-
Managing Pump Limits (Pro Tip): * Be Aware of the $100 Limit: Many gas pumps have a pre-authorization limit (often $100), especially when high discounts are applied.
-
The Redemption Math: If gas is $4.00/gal and you have a $1.00/gal discount (paying $3.00/gal), the pump may automatically stop at 33.3 gallons once the transaction hits $100.
-
The Solution (Split Transaction): If you have a large tank and a significant discount remaining, you can immediately start a second transaction. Simply swipe your loyalty card or gift card again to continue fueling and utilize your full discount balance.
-
Comprehensive Example of Annual Gas Savings
|
Layer |
Discount Source |
Savings Per Gallon |
Total Layer Savings |
|---|---|---|---|
|
Layer 1 |
Kroger Fuel Points (Gift card strategy) |
$0.50 (avg) |
$300.00 |
|
Layer 2 |
Upside App Rebate |
$0.12 (avg) |
$72.00 |
|
Layer 3 |
5% Cashback Credit Card |
$0.17 (5% of $3.50) |
$102.00 |
|
Layer 4 |
Periodic T-Mobile/Bank Offers |
$0.05 (avg) |
$30.00 |
|
TOTAL |
The Quad-Stack Result |
$0.84 / gallon |
$504.00 |
By following this exact protocol, the average American driver can effectively lower their gas bill by 20% or more without changing their vehicle or driving habits.
Frequently Asked Questions (FAQ) About Saving Money on Gas
Q: Does "cheap" gas hurt my engine?
A: No. All gas sold in the U.S. must meet EPA standards. As long as you use the correct octane, "off-brand" gas is safe.
Q: Do fuel points expire?
A: Yes, usually at the end of the month following the month they were earned. Use them or lose them!
Q: Why is there a "Cash vs. Credit" price?
A: Credit card processing fees average 2-3%. Some stations pass this cost to the consumer. Always check the sign!
Q: Is cashback on gas taxable?
A: Generally, no. The IRS views credit card cashback and app rebates as a "discount on purchase" rather than income.
Q: How can I maximize fuel points with gift cards in 2026?
A: The best strategy is to wait for "4x Fuel Points" events at stores like Kroger or Safeway. By purchasing gift cards for stores you already shop at (Amazon, Starbucks, Home Depot), you can earn $1.00 off per gallon for every $250 spent, effectively subsidizing your gas bill through pre-planned spending.
Q: Is it cheaper to drive an EV or a gas car in 2026?
A: While EVs have lower "fuel" costs per mile, gas cars can be highly competitive when using "Quad-Stacking" strategies. If you consistently save $0.80/gal through rewards, the cost-per-mile gap narrows significantly, making efficient gas vehicles a viable budget alternative for those without home charging.
Q: What is the best day of the week to buy cheap gas?
A: Statistically, Monday and Tuesday mornings are the best times to find the lowest gas prices. Stations often hike prices on Thursday and Friday in anticipation of weekend travel demand.
Q: Can I use Upside and Shell Fuel Rewards together?
A: Yes, you can stack Upside with Shell Fuel Rewards. However, if your Shell discount is very high (e.g., Gold Status + Fuel Points), Upside may adjust your rebate down. Always check the "Stacking Logic" section of this guide to ensure your credit card cashback remains active.